22/03/2025
La gastronomía es mucho más que el arte de cocinar o el mero acto de comer; es, en su esencia, una disciplina compleja que entrelaza la ciencia, la cultura, la historia y la sociedad. A menudo se debate si puede ser clasificada como una ciencia social, y la respuesta, al adentrarnos en su profundidad, es un rotundo sí. Reconocida globalmente, la gastronomía ofrece una ventana única para comprender las dinámicas culturales de un pueblo, definidas por sus prácticas culinarias, su creatividad inherente y la rica historia que se esconde detrás de cada platillo. No se trata solo de los ingredientes o las técnicas, sino de cómo estos elementos reflejan y moldean la identidad de una comunidad.

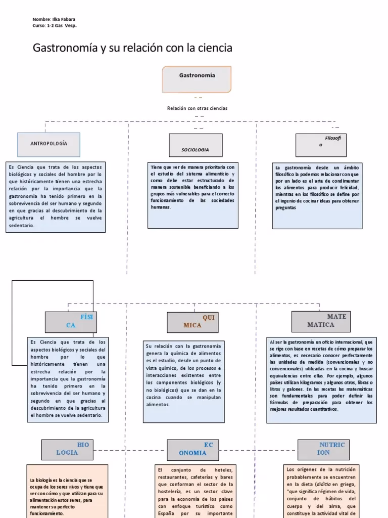
En la actualidad, esta disciplina ha adquirido niveles importantes de resignificación en empresas de talla internacional y en el ámbito académico. Se considera un eje integrador de múltiples campos, como la agricultura, el turismo, la historia, la antropología, la sociología y la economía. Su centralidad y fundamentalidad en la sociedad permiten conocer el pasado y el presente de las diferentes regiones del mundo. La gastronomía de un país es un reflejo claro de su historia, sus influencias y sus intercambios culturales, convirtiéndola en un objeto de estudio invaluable para las ciencias sociales.
Gastronomía: Un Vínculo Inquebrantable con la Cultura y la Historia
La comida es un lenguaje universal, un vehículo para transmitir tradiciones, creencias y valores. Cada plato cuenta una historia, cada ingrediente tiene un origen y cada técnica culinaria es un legado de generaciones. La gastronomía, desde esta perspectiva, se convierte en una herramienta antropológica y sociológica para analizar las interacciones humanas. Estudia cómo las sociedades se organizan en torno a la producción, distribución y consumo de alimentos, cómo se forman los hábitos alimenticios y cómo la comida influye en la cohesión social y la identidad colectiva.
Además, la gastronomía es un potente motor de desarrollo turístico y económico. El turismo gastronómico, por ejemplo, moviliza a millones de personas alrededor del mundo, buscando experiencias culinarias auténticas que les conecten con la cultura local. Esto genera empleo, dinamiza las economías regionales y promueve la conservación de ingredientes y recetas tradicionales. La historia de un pueblo está intrínsecamente ligada a su gastronomía; las rutas comerciales, las migraciones, las conquistas y los intercambios culturales se pueden rastrear a través de la evolución de sus platos típicos y la introducción de nuevos ingredientes.
La Evolución Científica y Académica de la Gastronomía
Desde el siglo XIX, la gastronomía ha experimentado una notable evolución, y el estado de su formación académica en el mundo ha tenido un gran avance. El surgimiento de nuevas tendencias ha fortalecido el vínculo entre la gastronomía, la ciencia y la academia, elevándola de un mero oficio a una disciplina de estudio riguroso. Entre estas tendencias destacan:
- Gastronomía Molecular: Explora los principios científicos detrás de la cocción y la preparación de alimentos, buscando entender las transformaciones físicas y químicas que ocurren.
- Cocina de Autor: Enfatiza la creatividad y la expresión personal del chef, a menudo experimentando con nuevas texturas y sabores.
- Cocina Fusión: Combina elementos de diferentes tradiciones culinarias, creando nuevas experiencias gustativas y reflejando la globalización cultural.
- Slow Food: Movimiento que promueve la comida local, tradicional y sostenible, en contraste con el "fast food", valorando el placer de comer y la comunidad.
- Cocina Wok: Una técnica milenaria que, aunque tradicional, ha influido en la eficiencia y versatilidad de la cocina moderna.
- Cocina Étnica y Regional: Rescata y valora las particularidades culinarias de cada región o grupo cultural, preservando la diversidad gastronómica.
La aplicación de nuevas técnicas de cocción, la funcionalidad de ingredientes y el desarrollo de herramientas de preparación han adquirido una relevancia significativa dentro de esta disciplina. Hoy por hoy, la mezcla de sabores y texturas para la elaboración de platos no solo es un arte, sino también una ciencia que requiere un profundo conocimiento de los alimentos y sus propiedades. Por ello, la necesidad de formular y consolidar programas que estudien este arte es cada vez más apremiante, constituyendo propuestas pertinentes e innovadoras que respondan a las demandas del sector productivo y académico.
El rol de la gastronomía en la sociedad contemporánea va más allá del placer culinario. Se ha posicionado como un actor clave en la promoción de la sostenibilidad y la responsabilidad social. La gastronomía analiza cómo introducir en sus negocios una economía circular, involucrando a clientes, proveedores e incluso competidores en la búsqueda de un futuro más sostenible. Esto implica reducir el desperdicio de alimentos, fomentar el uso de productos de temporada y de proximidad, y optimizar el consumo de energía y agua en los procesos culinarios.
De igual manera, la gastronomía social es ahora más importante que nunca. Reconoce el valor del conocimiento y los métodos de los agricultores locales, quienes poseen saberes ancestrales que pueden hacer la agricultura más sostenible y reducir los costes de producción. Al apoyar a estos productores, la gastronomía no solo asegura la calidad de sus ingredientes, sino que también contribuye al desarrollo económico local, a la seguridad alimentaria y a la preservación del patrimonio agrícola y cultural. Esta conexión directa entre la mesa y el campo es un pilar fundamental para un sistema alimentario más justo y resiliente.
La Formación Académica en Gastronomía: El Caso Unicomfacauca
La creciente complejidad y relevancia de la gastronomía han impulsado la creación de programas académicos especializados. Un ejemplo destacado de este avance se encuentra en Colombia, específicamente en el departamento del Cauca. De acuerdo con los datos del Sistema de Información de Educación Superior en Colombia – SNIES, por mucho tiempo ninguna Institución de Educación Superior ofrecía un programa universitario que abordara académicamente estas dinámicas y estudiara la historia y trascendencia que este oficio profesional y cultural le ha dado a los pueblos y comunidades alrededor del mundo.
La Corporación Universitaria Comfacauca (Unicomfacauca) emergió como pionera, generando la creación de un programa en virtud del reconocimiento de la práctica culinaria y la gestión gastronómica como ejes articuladores de varios actores. Entre estos se destacan las políticas públicas en materia de seguridad y soberanía alimentaria en el orden nacional, regional y local, lo que subraya la dimensión social y política de la gastronomía. Además, en el ámbito regional, la pertinencia de este programa se da a partir del reconocimiento de Popayán, la capital del Cauca, como “Ciudad Creativa de la Gastronomía”, otorgado por la Organización de las Naciones Unidas para la Educación, la Ciencia y la Cultura (Unesco) en el año 2005. Este prestigioso nombramiento fue gracias a la riqueza de platos locales, ingredientes tradicionales, ancestrales e innumerables recursos en el campo gastronómico y culinario de la región.
Esta trayectoria valida la experiencia de Unicomfacauca en el desarrollo y administración de una oferta en el área de cocina a nivel tecnológico. Es importante resaltar que el programa "Tecnología en Gestión Gastronómica" de Unicomfacauca es el primer programa de esta índole, a nivel nacional, en obtener la Acreditación de Alta Calidad otorgada por el Ministerio de Educación Nacional, un hito que demuestra el rigor y la excelencia de su propuesta educativa.
Así, el programa académico "Tecnología en Gestión Gastronómica" de la Corporación Universitaria Comfacauca está orientado a la formación integral de tecnólogos, con la capacidad de generar oportunidades, basándose en la flexibilidad para moldear o cambiar un formato de negocio y dar respuesta a un nuevo contexto del mercado. Los procesos de enseñanza y aprendizaje se fortalecen con la investigación y se fundamentan en convertir los problemas en generación de oportunidades de negocios, con la sostenibilidad como trasfondo. Además, fomenta los canales de conexión con el comensal y fortalece la estrecha colaboración con los productores, generando compromisos y alianzas, respondiendo a los continuos cambios de los modelos de consumo.
El programa cuenta con un equipo interdisciplinario de docentes, lo que permite una rica interacción entre la ciencia y la cocina. Esto logra que sus estudiantes interioricen conceptos básicos que permiten la innovación con una visión científica aplicada a la práctica culinaria y, más concretamente, al fenómeno gastronómico. Los estudiantes se apropian de herramientas como las técnicas de elaboración y conservación de alimentos, lo que les permite incursionar en nuevos mercados y desarrollar productos y servicios innovadores.
De esta manera, el egresado de la "Tecnología en Gestión Gastronómica" se constituye en un gestor y divulgador de la cocina local, regional y nacional, frente a las culturas gastronómicas del país. Utiliza dicha riqueza gastronómica y cultural como un sello diferenciador, adaptándose a los procesos de globalización y localización a partir del intercambio de cultura, productos, técnicas, tradiciones, conservación de la memoria biocultural, entre otros, cumpliendo su espectro desde la práctica culinaria.
Es así como el programa está llamado a liderar los procesos de modernización tecnológica y capacitación profesional del recurso humano de la región, así como a propiciar alternativas de desarrollo. Cumpliendo los rigurosos requisitos del sector gastronómico, logran articularse eficientemente en los procesos relacionados con seguridad alimentaria, nutrición, aprovechamiento eficiente de las materias primas, y aplicación de técnicas culinarias para la preparación de platos de la cocina nacional e internacional, a través de toda la cadena de suministro y generación de valor en las actividades de los establecimientos gastronómicos.
El programa "Tecnología en Gestión Gastronómica", de la Corporación Universitaria Comfacauca, adscrito a la Facultad de Humanidades, Artes, Ciencias Sociales y de la Educación, fue creado a través del Acuerdo del Consejo Superior de la Corporación No. 070 del 25 de julio de 2007. Está facultado para formar Tecnólogos en Gestión Gastronómica (Código SNIES del programa 103639) y obtuvo el reconocimiento de Acreditación en Alta Calidad con Resolución 01452 del 2 de febrero de 2018, expedida por el Ministerio de Educación Nacional en Colombia. Continuará actualizándose constantemente con los cambios que exija la actualidad del sector gastronómico o sector Horeca, asegurando su relevancia y vanguardia.
| Pregunta | Respuesta |
|---|---|
| ¿Qué hace a la gastronomía una ciencia social? | La gastronomía es una ciencia social porque estudia la relación del ser humano con los alimentos desde una perspectiva cultural, histórica, económica y sociológica. Analiza cómo la comida moldea identidades, rituales, estructuras sociales y economías, y cómo estos, a su vez, influyen en la producción y consumo de alimentos. |
| ¿Qué otras disciplinas integra la gastronomía? | La gastronomía integra una amplia gama de disciplinas, incluyendo la antropología (estudio de las culturas alimentarias), la sociología (interacciones sociales en torno a la comida), la historia (evolución culinaria), la economía (impacto del sector alimentario), la agricultura (producción de ingredientes), el turismo (gastronomía como atractivo) y la nutrición (salud y alimentación). |
| ¿Cuál es la importancia de la gastronomía en la sostenibilidad? | La gastronomía juega un papel crucial en la sostenibilidad al promover prácticas como la economía circular, el consumo de productos locales y de temporada, la reducción del desperdicio de alimentos y el apoyo a agricultores sostenibles. Contribuye a un sistema alimentario más ético y respetuoso con el medio ambiente. |
| ¿Qué es la gastronomía molecular? | La gastronomía molecular es una rama de la ciencia culinaria que investiga las propiedades físicas y químicas de los alimentos y los procesos culinarios. Su objetivo es entender y manipular los ingredientes a nivel molecular para crear nuevas texturas, sabores y experiencias sensoriales, combinando el arte culinario con principios científicos. |
| ¿Cómo contribuye la academia al desarrollo gastronómico? | La academia contribuye significativamente al desarrollo gastronómico a través de la investigación, la formación de profesionales con una visión integral (científica, empresarial y cultural), la innovación en técnicas y productos, y la promoción de prácticas sostenibles. Los programas universitarios legitiman la gastronomía como un campo de estudio serio y con gran potencial. |
Si quieres conocer otros artículos parecidos a Gastronomía: Más Allá de la Cocina, ¿Una Ciencia Social? puedes visitar la categoría Gastronomía.
