31/08/2024
Adentrarse en el universo de una cocina profesional es descubrir un ecosistema de precisión, coordinación y pasión. Más allá de los fogones y los aromas tentadores, existe una estructura meticulosa, una jerarquía bien definida y una organización espacial que son la clave del éxito para cualquier establecimiento gastronómico. Esta intrincada red de roles y espacios, conocida como la brigada de cocina y las áreas funcionales, es lo que permite que cada plato llegue a la mesa con la calidad y el sabor esperados. Comprender esta dinámica es esencial para apreciar la complejidad y el arte que subyacen en cada experiencia culinaria.

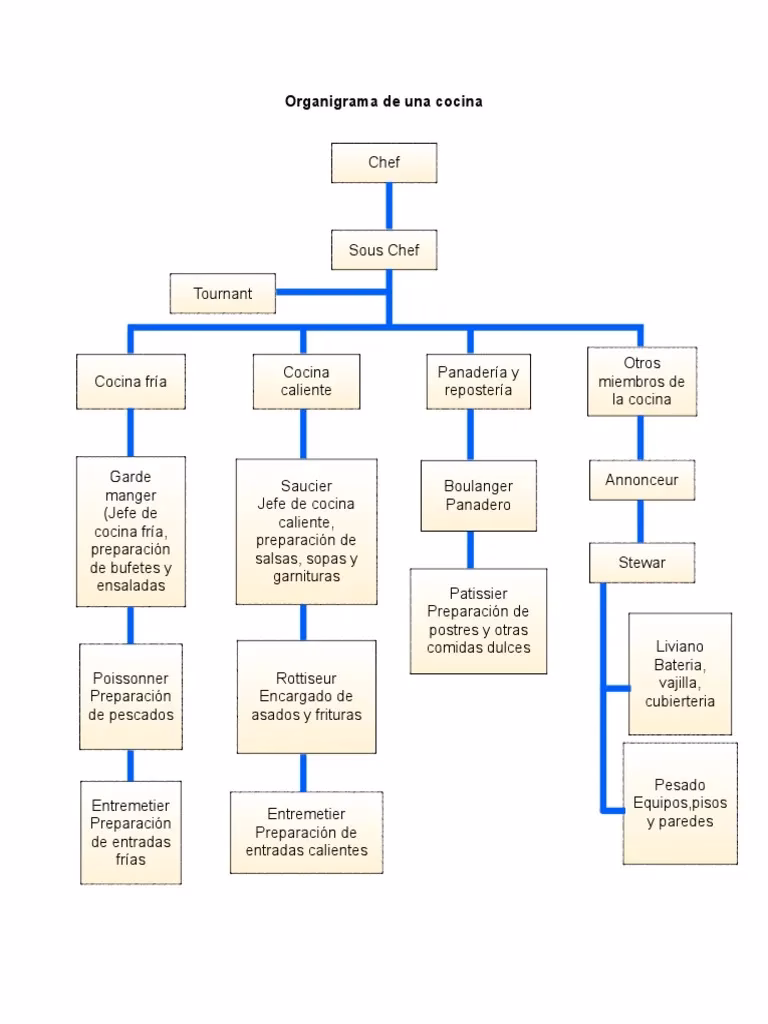
La Brigada de Cocina: Puestos y Funciones en el Corazón Gastronómico
La tradicional brigada de cocina, cuyo origen se remonta a la disciplina francesa, es un sistema jerárquico que asigna roles específicos a cada miembro del equipo. Esta distribución de tareas es fundamental para mantener el orden, la eficiencia y la calidad en la producción culinaria. A continuación, detallamos los principales puestos y sus responsabilidades:
Liderazgo y Supervisión
- Chef de Cuisine: Es la máxima autoridad en la cocina, el director de orquesta. Sus responsabilidades son amplias y abarcan desde la selección y formación del personal hasta la supervisión del servicio, la gestión de pedidos, el control de costes e higiene, la elaboración de menús, la planificación de turnos y la garantía de la calidad y presentación de los platos. Es la mente maestra detrás de la innovación y el savoir faire culinario.
- Sous-chef de Cuisine: El segundo al mando y el brazo derecho del Chef de Cuisine. Su función principal es asegurar que el resto de la brigada cumpla las órdenes del chef. Actúa como sustituto del Chef de Cuisine en su ausencia, garantizando la continuidad del buen funcionamiento de la cocina.
- Chef de Partie: También conocido como Jefe de Estación o Senior Chef, es el responsable de un área específica de la cocina. Gestiona y supervisa la elaboración de platos concretos dentro de su sección, asegurando que todo funcione sin problemas y manteniendo los estándares de calidad.
El Equipo de Ejecución
- Cuisinier: Comúnmente conocido como cocinero. Trabaja bajo la supervisión del Chef de Partie, vigilando las cocciones y la salida de los platos preparados en su sección.
- Commis: Es el asistente del Chef de Partie. Realiza labores concretas dentro de un área, reportando directamente a su jefe de estación. En ausencia del Chef de Partie, asiste al cuisinier.
- Apprenti: El aprendiz, cuya principal función es asistir en tareas menores y apoyar al equipo, absorbiendo conocimientos de todos los ámbitos de la cocina. Están allí para aprender.
Especializaciones Culinarias
Dentro de la brigada, existen especialistas encargados de partidas o estaciones específicas, lo que permite una mayor eficiencia y maestría en cada tipo de preparación:
- Garde Manger: Especializado en la elaboración de platos fríos y aperitivos, así como en la organización y decoración de bufetes. También gestiona el stock de refrigerados.
- Entremetier: Encargado de preparar sopas, cremas y todos los platos que no incluyen carne ni pescado, normalmente entrantes y guarniciones de verduras.
- Saucier: Experto en la creación de caldos, salsas y fondos, especialmente aquellos basados en carne. En ausencia del poissonnier, puede encargarse de las salsas de pescado.
- Rotisseur: Responsable de todas las carnes asadas (parrilla, horno, cocidas) y las frituras, incluyendo pescados y patatas.
- Poissonnier: El especialista en pescados, crustáceos y mariscos, incluyendo la preparación de sus respectivas salsas.
- Patissier: El maestro de los postres, dulces, pastas y panes. Un artista de la repostería.
- Boucher: El carnicero de la cocina, encargado de cortar y preparar las carnes antes de su cocinado.
Soporte Fundamental
- Tournant: Una pieza clave. Es quien sustituye a cualquier miembro del equipo que falte, por lo que debe conocer a la perfección el trabajo de todas las estaciones.
- Plongeur: El encargado de la limpieza de platos, cubiertos, cristalería y cualquier utensilio utilizado en la cocina. Su labor es esencial para la higiene.
Áreas Clave de una Cocina Profesional: Diseño para la Eficiencia
La distribución del espacio en una cocina de restaurante es tan vital como la jerarquía del personal. Un diseño eficiente mejora los procesos, garantiza la higiene y optimiza la productividad. Aunque cada cocina puede variar en forma y tamaño, todas comparten áreas fundamentales con funciones específicas:
- Área de Recepción: Es el primer punto de contacto para los insumos. Aquí se reciben las mercancías, se pesan y se verifica su temperatura, cantidad y calidad. Debe ser de fácil acceso para proveedores y estar separada de otras zonas para evitar interferencias.
- Área de Almacenamiento: Destinada a guardar y conservar los alimentos de forma segura. Requiere estanterías y cámaras frigoríficas con temperaturas controladas para evitar contaminación y deterioro. La organización por categorías y el etiquetado son cruciales.
- Área de Preparación: Donde los ingredientes se transforman antes del cocinado. Se lavan, pelan, cortan y se realizan otras preparaciones previas. A menudo incluye la partida de cocina fría, para ensaladas y platos sin cocción. Debe contar con superficies amplias de acero inoxidable y utensilios adecuados.
- Área de Cocinado: El corazón de la producción. Aquí se encuentran los equipos mayores de cocina (hornos, fogones, freidoras) para aplicar los diversos métodos de cocción. Suelen ubicarse cocinas de pared para optimizar el espacio y facilitar el flujo de trabajo.
- Área de Emplatado: La zona final de la preparación del plato antes de ser servido. Equipada con mesas calientes, salamandras y todo lo necesario para la presentación. Se sitúa cerca del área de cocinado para asegurar que los platos mantengan su temperatura ideal y lleguen rápidamente a los comensales.
- Área de Lavado: Dedicada a la limpieza y desinfección de todos los utensilios, vajillas, cristalería y baterías de cocina. Genera un alto volumen de trabajo, por lo que la inversión en lavavajillas industriales es esencial. Debe estar ubicada estratégicamente para no interferir con la preparación de alimentos.
- Área de Tratamiento de Desperdicios: Una zona crucial para la gestión de residuos y el compromiso medioambiental. Aquí se separan los desperdicios orgánicos e inorgánicos para su reciclaje (vidrio, papel, aceite usado). Su ubicación cercana al área de lavado, pero separada de la cocción, es vital para evitar contaminaciones.
Jerarquía de Chefs: Más Allá del Título
El término “Chef” engloba una serie de roles que van más allá de la simple preparación de alimentos, implicando responsabilidades gerenciales, creativas y de liderazgo. La palabra “chef” proviene del francés “chef de cuisine”, que significa “jefe de cocina”.
Tipos de Chefs y sus Funciones Principales
- Chef de Grupo o Chef Propietario: El empresario culinario que no solo diseña el menú, sino que también gestiona el negocio en su totalidad.
- Chef Ejecutivo o Chef de Cocina: La figura de liderazgo principal, con amplios conocimientos culinarios. Supervisa todas las operaciones diarias, desde la gestión de inventarios y proveedores hasta el presupuesto, la planificación de menús, la creación de recetas, la contratación y capacitación del personal, y el mantenimiento de los estándares de calidad y seguridad alimentaria.
- Sub Chef o Sous Chef: El segundo al mando, con autonomía para dirigir equipos y tomar decisiones. Apoya al Chef Ejecutivo en inventario, capacitación y supervisión de detalles de los platillos.
- Senior Chef o Chef de Estación (Chef de Partie): Especialista en un área específica de la cocina, como carnes, pescados, sopas o postres. Supervisa la cocción y el montaje en su estación, garantizando calidad y presentación.
Especializaciones de los Chefs de Estación
- Chef Saucier: Creador de aderezos, salsas, guisos y sopas. A menudo, verifica la presentación final de los platos.
- Pastelero o Patissier: Experto en panadería, pastelería y repostería, desde la preparación de masas hasta las decoraciones artísticas.
- Chef de Despensa o Garde Manger: Gestiona el stock de refrigeradores y almacenes fríos, asegurando la frescura de los ingredientes y preparando alimentos fríos.
- Chef de Banquetes o Chef de Catering: Especializado en la planificación y ejecución de eventos grandes, diseñando menús personalizados y coordinando la producción masiva.
- Chef Poissonnier: Responsable de seleccionar, adquirir y preparar mariscos y pescados de calidad.
- Chef Entremetier: Maneja todas las verduras para platos principales y acompañamientos.
- Chef Nutricionista: Se enfoca en la creación de platos saludables y equilibrados, con requisitos nutricionales específicos.
- Chef de Cocina de Autor: Su especialidad es la creación de platos únicos y originales, experimentando con combinaciones de sabores y técnicas vanguardistas.
La principal diferencia entre un Chef y un cocinero radica en sus responsabilidades. Un Chef asume funciones gerenciales y especializadas, como la creación de menús, la supervisión de equipos y la gestión de costos. Un cocinero, en cambio, se enfoca más en la operación, preparando platos siguiendo las instrucciones del Chef.
Preguntas Frecuentes sobre la Organización en Cocina
Aclaramos algunas de las dudas más comunes sobre la estructura y organización de las cocinas profesionales:
¿Cuánto espacio debe tener una cocina profesional?
El tamaño ideal de una cocina varía según el espacio disponible, el presupuesto y el número de personal. Sin embargo, existen recomendaciones para garantizar la comodidad y eficiencia:
| Número de Personas | Área Mínima (m²) | Área Recomendada (m²) |
|---|---|---|
| 1 persona | 5 m² | 6 m² |
| 2 personas | 7 m² | 8 m² |
| 3 personas | 8 m² | 9 m² |
| 4 personas | 8 m² | 12 m² |
| + 4 personas | 8 m² | + 15 m² |
¿Qué áreas tiene un restaurante?
Un restaurante se divide principalmente en dos grandes áreas: el área de servicio (la sala o comedor, visible para el cliente) y el área de cocina (donde se prepara la comida y trabaja la mayoría del personal).

¿Qué es el área de servicio en cocina?
En gastronomía, el "servicio de alimentos" o "área de servicio en cocina" se refiere a la zona encargada de la preparación y cocción de los alimentos, siempre bajo estrictas normas sanitarias y condiciones de higiene del personal y manipulación.
¿Qué es el área de trabajo en cocina?
Se refiere a las diferentes zonas o partidas dentro de la cocina donde se distribuyen las distintas tareas. Estas incluyen recepción, almacenaje, preparación, cocción, emplatado, limpieza y tratamiento de desperdicios.
¿Cómo debe ser la organización de una cocina?
La organización de una cocina debe ser simple y eficaz. Requiere definir claramente los roles del personal, establecer las distintas áreas de trabajo, mantener un orden y una higiene impecables, y asegurar la calidad constante de los platos del menú.

¿Qué actividades se realizan en el área de cocina?
Las actividades son diversas y están bajo la supervisión del jefe de cocina. Incluyen la compra y almacenaje de ingredientes y equipos, la preparación y cocinado de alimentos según los pedidos, la decoración y presentación de los platos, la limpieza y lavado de utensilios, y el mantenimiento general del lugar de trabajo.
¿Cómo se reparte la cocina?
La cocina se reparte en diferentes "partidas" o secciones, cada una especializada en un tipo de elaboración:
- Partida de entrantes fríos: Elabora ensaladas y otros platos que no requieren cocción.
- Partida de entrantes calientes: Prepara sopas y entrantes que necesitan temperatura.
- Partida de carnes: Se encarga de todos los platos que llevan carne.
- Partida de pescados: Prepara los platos a base de pescado.
- Partida de postres: Crea tanto postres fríos como calientes.
Como hemos explorado, el buen funcionamiento de un restaurante va más allá de un excelente chef o una receta secreta. Es el resultado de una orquestación perfecta entre una brigada de cocina bien estructurada y un diseño de espacio inteligente y funcional. Al comprender y aplicar estos principios, cualquier negocio de hostelería puede optimizar sus servicios, mejorar la experiencia del cliente y, en última instancia, aumentar su rentabilidad. La próxima vez que disfrutes de una comida excepcional, recuerda que detrás de cada bocado hay un ballet de precisión y pasión.
Si quieres conocer otros artículos parecidos a La Brigada Culinaria: Roles, Áreas y Jerarquías puedes visitar la categoría Gastronomía.
